Subpart C Information Sheet
Overview
Subpart C of the Greenhouse Gas Reporting Program (GHGRP) (40 CFR §§ 98.30 – 98.38) applies to any facility that contains one or more stationary fuel combustion sources and meets the Subpart C source category definition. Some subparts have thresholds that determine applicability for reporting, and some do not. To decide whether your facility must report under this Subpart, please refer to 40 CFR 98.81 and the GHGRP Applicability Tool.
This Information Sheet is intended to help facilities reporting under Subpart H understand how the source category is defined, what greenhouse gases (GHGs) must be reported, how GHG emissions must be calculated and shared with EPA, and where to find more information.
Download print version (pdf) (2 MB)
- How is This Source Category Defined?
- What GHGs Must Be Reported?
- How Must GHG Emissions Be Calculated?
- What Information Must Be Reported?
- What Records Must Be Maintained?
- When and How Must Reported Be Submitted?
- When Can a Facility Stop Reporting?
- For More Information
How is This Source Category Defined?
Stationary fuel combustion sources are devices that combust any solid, liquid, or gaseous fuel generally to:
- Produce electricity, steam, useful heat, or energy for industrial, commercial, or institutional use; or
- Reduce the volume of waste by removing combustible matter.
These devices include, but are not limited to, boilers, combustion turbines, engines, incinerators, and process heaters. The rule excludes flares (unless otherwise required by another subpart), portable equipment, emergency generators, emergency equipment, agricultural irrigation pumps, combustion of hazardous waste (except for co-fired fuels), and pilot lights.
Facilities that contain stationary fuel combustion units, but do not contain a source in any other source category covered by the rule, are not required to submit a report if their aggregate maximum rated heat input capacity from all stationary fuel combustion units is less than 30 million British thermal units per hour (mmBtu/hr).
Electricity generating units that are subject to EPA’s Acid Rain Program (40 CFR Part 75) or that report carbon dioxide (CO2) mass emissions year-round through Part 75 are covered under Subpart D (Electricity Generation) found at 40 CFR Part 98.40 – 98.48.
What GHGs Must Be Reported?
Facilities must report annual CO2, methane (CH4), and nitrous oxide (N2O) emissions from each fuel combustion unit. For each unit, CO2, CH4, and N2O emissions must be reported separately for each type of fuel combusted, including biomass fuels. Emissions are reported to Subpart C using one (or more) of six different configuration types, as follows:
- Configuration Type 1 – A single unit using Tiers 1, 2 or 3 to calculate emissions.
- Configuration Type 2 – A single unit using Tier 4 (i.e., continuous emissions monitoring system (CEMS)) to calculate emissions.
- Configuration Type 3 – A group of units using the aggregation of units reporting alternative with Tiers 1, 2 or 3.
- Configuration Type 4 – A group of units using the common pipe configuration reporting alternative with Tiers 1, 2 or 3.
- Configuration Type 5 – A group of units using Tier 4 (CEMS) to calculate emissions and reporting under the monitored common stack or duct configuration reporting alternative.
- Configuration Type 6 – Part 75 units using the alternative CO2 mass emissions calculation methods.
Emissions of CO2 are reported by fuel type for Configurations 1, 3, and 4. For Configurations 2, 5, and 6, only total emissions of CO2 for the unit (i.e., not by fuel type) are reported. Emissions of CH4 and N2O are reported by fuel type for each of the six configurations.
In addition, facilities must also report any CO2 emissions from sorbent use in air pollution control equipment if those emissions are not monitored by a CEMS. If multiple GHGRP source categories are co-located at a facility, the facility may need to report GHG emissions under a different subpart. Please refer to the relevant information sheet for a summary of the rule requirements and emissions calculation and reporting requirements for any other source categories located at the facility.
How Must GHG Emissions Be Calculated?
The following methodologies can be used to calculate CO2, CH4, and N2O emissions:
Calculating or Measuring CO2 Emissions from Combustion
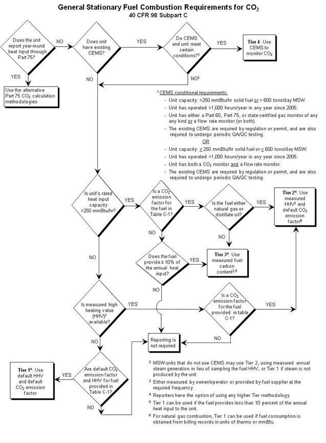
Facilities must calculate or measure CO2 emissions using one of four methodological tiers (shown below), subject to certain restrictions based on unit size and fuel combusted (see flow chart on page 4). As an alternative to the four tier methodologies, units that report to EPA year-round heat input data under 40 CFR Part 75 can determine annual CO2 emissions using Part 75 methods. Reporting of CO2 emissions is required for all fuel types, including those not listed in Tables C-1, with the exception of:
- CO2 is not reported for non-Table C-1 fuels in units that are 250 mmBtu/hr or less.
- CO2 is not reported for non-Table C-1 fuels in units that are greater than 250 mmBtu/hr when the non-Table C-1 fuel provides less than 10 percent of the annual heat input to the unit.
Calculating N2O and CH4 Emissions from Combustion
For all fuels listed in Table C-1, reporters must use a Table C-2 emission factor (EF) to determine N2O and CH4 emissions. Unlike CO2 emissions, all reported N2O and CH4 values are calculated. The emission factors in Table C-2 are multiplied by fuel use, default or measured high heat value (HHV), or heat input depending on the reporting configuration selected by the reporter. Fuels not listed in Table C-1 are not required to report N2O and CH4 emissions.
Calculating CO2 Emissions from Sorbent Use
When CO2 emissions from sorbent use are not measured by CEMS, fluidized bed boilers and units equipped with a wet flue gas desulfurization system or sorbent injection will use the calculation procedure provided in the rule to estimate CO2 emissions from sorbent.
Calculating Biogenic CO2 Emissions from Biomass Fuel Combustion
Facilities must estimate CO2 emissions from the combustion of the biomass fuels listed in the rule. Emissions generally may be estimated using the Tier 1 Calculation Methodology described below. For units that combust fuels that have only a partial biogenic portion, such as municipal solid waste (MSW), tires, or pre-mixed biomass fuels, the rule provides methods for calculating the biogenic portion of CO2 emissions.
In general, Subpart C reporters determine emissions using one of the following five approaches:
- Tier 1 – CO2, CH4, and N2O emissions are calculated with Table C-1/C-2 default EFs and default HHV multiplied by annual fuel use.
- Tier 2 – CO2, CH4, and N2O emissions are calculated with Table C-1/C-2 default EFs and measured HHV multiplied by annual fuel use. Units that combust MSW or other solid fuels and generate steam must use steam production (in place of fuel use) and an EF.
- Tier 3 – CO2 emissions are calculated with measured carbon content, annual fuel use, and for gaseous fuels, molecular weight. CH4 and N2O emissions are calculated with Table C-2 default EFs and default or measured (optional) HHV.
- Tier 4 – CO2 emissions are measured with CEMS. CH4 and N2O emissions are calculated with Table C-2 default EFs and annual heat input to the unit.
- Alternative Part 75 Calculation Methodology – CO2 emissions are determined using the alternative CO2 mass emissions calculation methods in Part 75. CH4 and N2O emissions are calculated with Table C-2 default EFs and annual heat input to the unit.
Required measurements are determined as follows:
- Annual fuel use can be determined either by use of company records (e.g., billing data, steam generation, unit operating hours) or by direct measurement using flow meters, depending on the size of the unit and the type of fuel burned.
- Depending on the tier calculation method used and the fuel burned, reporters may be required to measure HHV, molecular weight, and/or carbon content of fuel. The frequency of fuel sampling and analysis varies depending on the type of fuel combusted and may be daily, weekly, monthly, quarterly, semi-annually, or by lot.

What Information Must Be Reported?
In addition to the information required by the General Provisions in Subpart A, found at 40 CFR § 98.3(c), the following must be reported:
- Information used to verify reported emissions, including the type of combustion unit, the maximum rated heat input capacity (either for the individual unit or the highest in a group of units), the cumulative maximum rated heat input capacity (either the total for all units measured by a CEMS on a common stack or the total for all units in a common pipe or aggregation group, excluding units less than 10 mmBtu/hr), type of fuel combusted, the tier methodology used, and other information (as applicable for each calculation method used).
What Records Must Be Maintained?
Reporters are required to retain records that pertain to their annual GHGRP report for at least three years after the date the report is submitted. Please see the Subpart A Information Sheet and 40 CFR § 98.3(g) for general recordkeeping requirements. Specific recordkeeping requirements for Subpart C are listed at 40 CFR § 98.37.
When and How Must Reports Be Submitted?
Reporters must submit their annual GHGRP reports for the previous calendar year to the EPA by March 31st, unless the 31st falls on a Saturday, Sunday, or federal holiday, in which case reports are due on the next business day. Annual reports must be submitted electronically using the electronic Greenhouse Gas Reporting Tool (e-GGRT), the GHGRP’s online reporting system.
Additional information on setting up user accounts, registering a facility, and submitting annual reports is available on the GHGRP Help webpage.
When Can a Facility Stop Reporting?
A facility may discontinue reporting under several scenarios, which are summarized in Subpart A (found at 40 CFR 98.2(i)) and the Subpart A Information Sheet.
For More Information
For additional information on Subpart C, please visit the Subpart C webpage. For additional information on the GHGRP, please visit the GHGRP website, which includes additional information sheets, data previously reported to the GHGRP, training materials, and links to FAQs. For questions that cannot be answered through the GHGRP website, please contact us at: GHGreporting@epa.gov.
This Information Sheet is provided solely for informational purposes. It does not replace the need to read and comply with the regulatory text contained in the rule. Rather, it is intended to help reporting facilities and suppliers understand key provisions of the GHGRP. It does not provide legal advice; have a legally binding effect; or expressly or implicitly create, expand, or limit any legal rights, obligations, responsibilities, expectations, or benefits with regard to any person or entity.
Archived Versions
Links to external websites or other EPA webpages in older documents may not work. Although some content may be current or applicable, older resources on this page are intended for reference and historical documentation purposes.
