Optimization to Reduce Disinfection Byproducts (DBPs)
The Area-Wide Optimization Program (AWOP) has developed tools and approaches that both parent and consecutive drinking water systems can utilize to reduce DBPs in the water treatment plant and the distribution system. U.S. EPA, in partnership with participating State AWOP members and the Association of State Drinking Water Administrators (ASDWA), developed a four-part webinar series focused on DBP optimization approaches for public water systems. The webinars, covering the following topics, were recorded and may be accessed using the associated links.
- DBP Optimization Process and Priority Setting
- Approaches to Prioritize Plant Optimization Efforts
- Approaches to Prioritize Distribution System Optimization Efforts
- Implementing DBP Control Strategies
- Flowchart of Process to Reduce DBPs through Optimization
DBP Optimization Process and Priority Setting
This webinar summarized the overall process of optimizing a water system to reduce DBPs and tools for collecting water quality data that can focus optimization efforts. A diagnostic tool, Free Chlorine Distribution System Influent Hold Study Protocol, was discussed during the webinar along with a supporting spreadsheet (DS Influent Hold Study Spreadsheet).
- DBP Optimization Process and Priority Setting Webinar
- Free Chlorine Distribution System Influent Hold Study Protocol
- DS Influent Hold Study Spreadsheet (xlsx)
Approaches to Prioritize Plant Optimization Efforts
Historical data analysis and studies that can be conducted to prioritize treatment plant-based optimization efforts were discussed during this webinar.
Approaches to Prioritize Distribution System Optimization Efforts
Distribution system optimization strategies to improve water quality related to reducing water age and assessing water storage tanks were introduced during this webinar. The Storage Tank Assessment Study Protocol and a supporting spreadsheet for estimating water age and mixing characteristics of storage tanks (Storage Tank Assessment Spreadsheet) were introduced to help water systems prioritize their distribution system optimization efforts.
- Approaches to Prioritize Distribution System Optimization Efforts Webinar
- Storage Tank Assessment Study Protocol
- Storage Tank Assessment Spreadsheet (xlsx)
Implementing DBP Control Strategies
This final webinar introduced the DBP optimization strategies and approaches to implementing each strategy. The States of Kentucky and Alabama discussed their AWOP-related efforts to work with public water systems to successfully reduce DBPs through optimization.
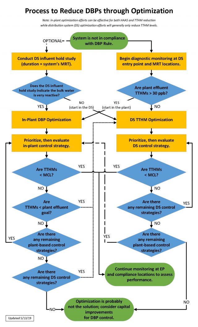
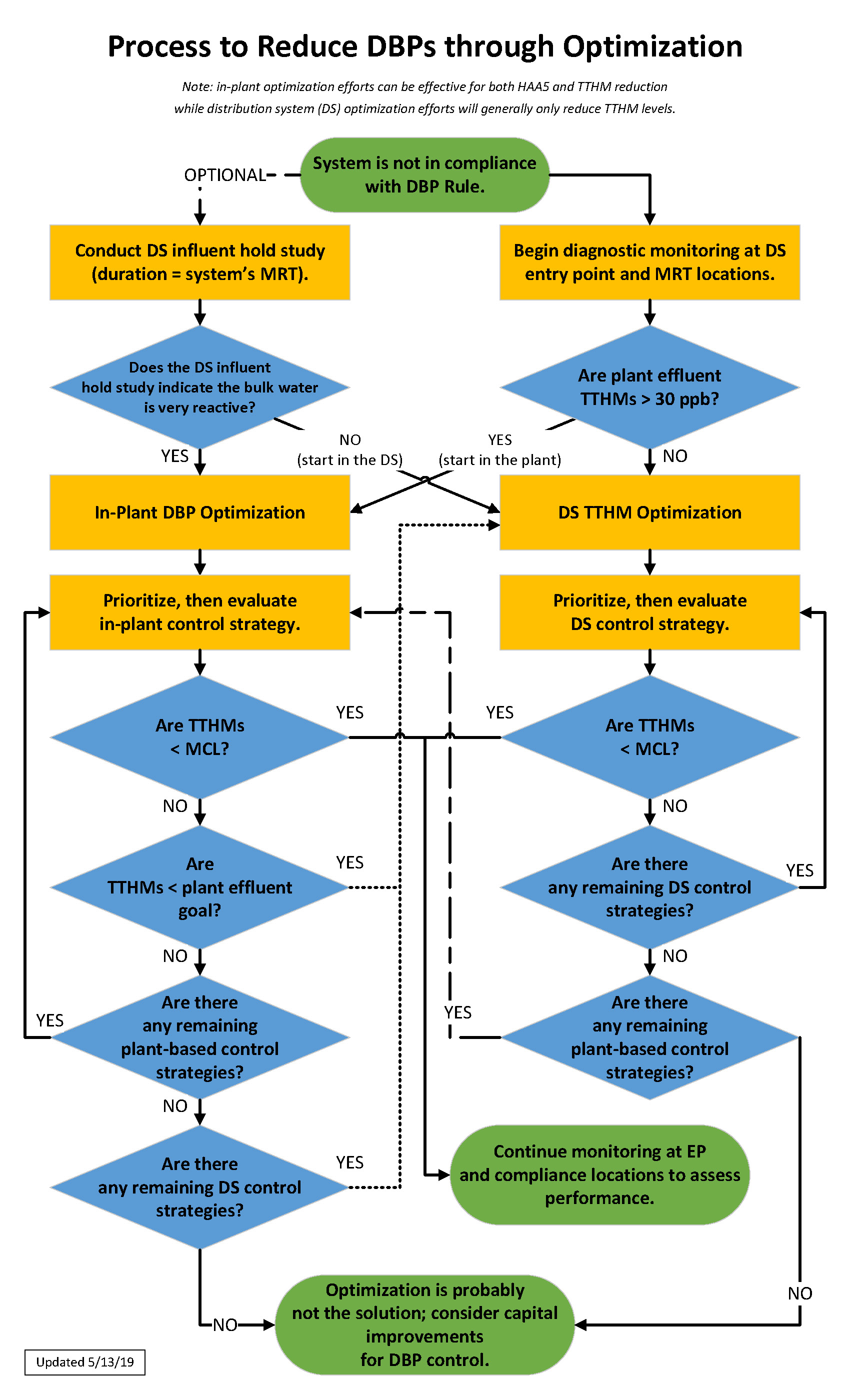
Flowchart of Process to Reduce DBPs through Optimization
Flowchart showing the process to reduce disinfection byproducts through optimization of a drinking water system, which is discussed in various presentations throughout the webinar series.
Click on the flowchart to view a larger version, save or print this image.

