Water Budget Data Finder

Irrigation professionals using the WaterSense Landscape Water Budget Tool may use the Water Budget Data Finder to determine peak watering month and the appropriate evapotranspiration and rainfall values for a specific United States zip code.
Information presented in the Data Finder comes from the World Water and Climate Atlas, a project of the International Water Management Institute (IWMI). EPA would like to thank IWMI for the use of this data.

How the Data Finder Works
Information presented in the Data Finder come directly from the World Water and Climate Atlas, a project of the International Water Management Institute (IWMI). EPA would like to thank IWMI for the use of this data. IWMI's model relies on historic information collected from thousands of global weather stations from 1961-1990. For information regarding this model, please visit IWMI's Web site.
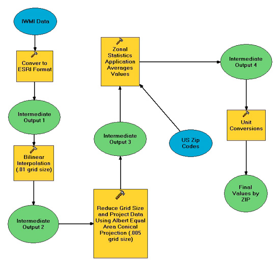
For purposes of this tool, the IWMI data has been summarized with an average value for each United States zip code. WaterSense is unable to offer this information internationally, although data is available directly from the IWMI Climate Atlas Web query. IWMI's data has been converted from ".grd" files into "ascii" files and imported to ESRI ArcGIS version 9.3 for processing. The graphic below summarizes all processing that has occurred to make this information available on a summarized basis.

